will share the right way to construct an AI journal with the LlamaIndex. We’ll cowl one important perform of this AI journal: asking for recommendation. We’ll begin with essentially the most primary implementation and iterate from there. We are able to see important enhancements for this perform once we apply design patterns like Agentic Rag and multi-agent workflow.
You could find the supply code of this AI Journal in my GitHub repo right here. And about who I’m.
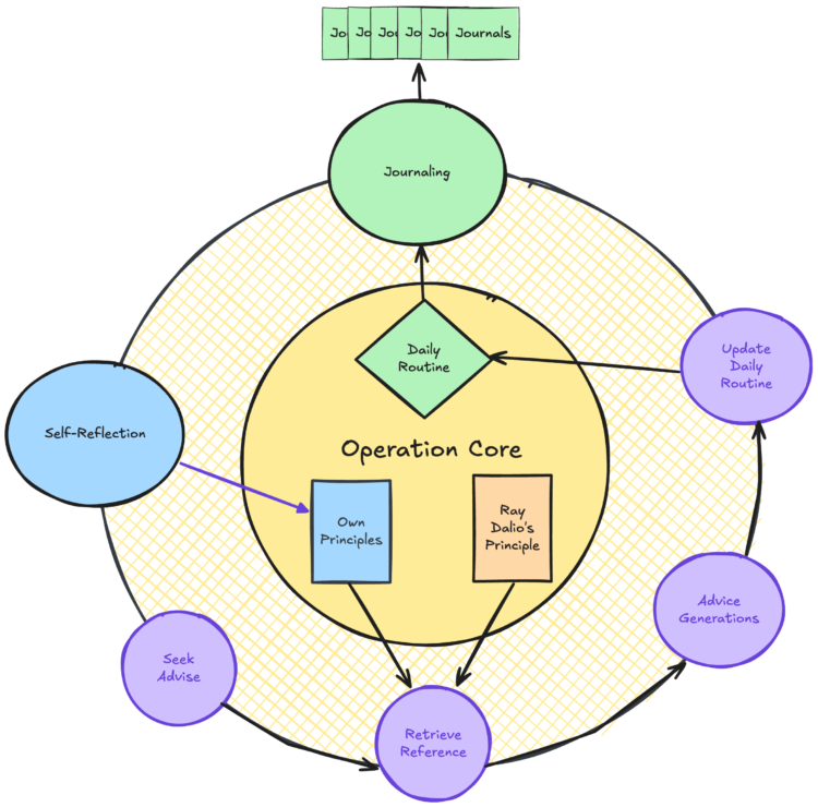
Overview of AI Journal
I need to construct my ideas by following Ray Dalio’s apply. An AI journal will assist me to self-reflect, monitor my enchancment, and even give me recommendation. The general perform of such an AI journal appears to be like like this:

At this time, we’ll solely cowl the implementation of the seek-advise circulate, which is represented by a number of purple cycles within the above diagram.
Easiest Kind: LLM with Massive Context
In essentially the most easy implementation, we are able to go all of the related content material into the context and fix the query we need to ask. We are able to do this in Llamaindex with just a few strains of code.
import pymupdf
from llama_index.llms.openai import OpenAI
path_to_pdf_book = './path/to/pdf/e book.pdf'
def load_book_content():
textual content = ""
with pymupdf.open(path_to_pdf_book) as pdf:
for web page in pdf:
textual content += str(web page.get_text().encode("utf8", errors='ignore'))
return textual content
system_prompt_template = """You're an AI assistant that gives considerate, sensible, and *deeply personalised* options by combining:
- The person's private profile and ideas
- Insights retrieved from *Ideas* by Ray Dalio
Guide Content material:
```
{book_content}
```
Consumer profile:
```
{user_profile}
```
Consumer's query:
```
{user_question}
```
"""
def get_system_prompt(book_content: str, user_profile: str, user_question: str):
system_prompt = system_prompt_template.format(
book_content=book_content,
user_profile=user_profile,
user_question=user_question
)
return system_prompt
def chat():
llm = get_openai_llm()
user_profile = enter(">>Inform me about your self: ")
user_question = enter(">>What do you need to ask: ")
user_profile = user_profile.strip()
book_content = load_book_summary()
response = llm.full(immediate=get_system_prompt(book_content, user_profile, user_question))
return response
This strategy has downsides:
- Low Precision: Loading all of the e book context would possibly immediate LLM to lose deal with the person’s query.
- Excessive Price: Sending over significant-sized content material in each LLM name means excessive price and poor efficiency.
With this strategy, in case you go the entire content material of Ray Dalio’s Ideas e book, responses to questions like “Learn how to deal with stress?” develop into very normal. Such responses with out regarding my query made me really feel that the AI was not listening to me. Regardless that it covers many essential ideas like embracing actuality, the 5-step course of to get what you need, and being radically open-minded. I like the recommendation I bought to be extra focused to the query I raised. Let’s see how we are able to enhance it with RAG.
Enhanced Kind: Agentic RAG
So, what’s Agentic RAG? Agentic RAG is combining dynamic decision-making and information retrieval. In our AI journal, the Agentic RAG circulate appears to be like like this:

- Query Analysis: Poorly framed questions result in poor question outcomes. The agent will consider the person’s question and make clear the questions if the Agent believes it’s vital.
- Query Re-write: Rewrite the person enquiry to mission it to the listed content material within the semantic house. I discovered these steps important for bettering the precision throughout the retrieval. Let’s say in case your information base is Q/A pair and you might be indexing the questions half to seek for solutions. Rewriting the person’s question assertion to a correct query will make it easier to discover essentially the most related content material.
- Question Vector Index: Many parameters might be tuned when constructing such an index, together with chunk dimension, overlap, or a unique index sort. For simplicity, we’re utilizing VectorStoreIndex right here, which has a default chunking technique.
- Filter & Artificial: As an alternative of a fancy re-ranking course of, I explicitly instruct LLM to filter and discover related content material within the immediate. I see LLM choosing up essentially the most related content material, though generally it has a decrease similarity rating than others.
With this Agentic RAG, you may retrieve extremely related content material to the person’s questions, producing extra focused recommendation.
Let’s look at the implementation. With the LlamaIndex SDK, creating and persisting an index in your native listing is easy.
from llama_index.core import Doc, VectorStoreIndex, StorageContext, load_index_from_storage
Settings.embed_model = OpenAIEmbedding(api_key="ak-xxxx")
PERSISTED_INDEX_PATH = "/path/to/the/listing/persist/index/regionally"
def create_index(content material: str):
paperwork = [Document(text=content)]
vector_index = VectorStoreIndex.from_documents(paperwork)
vector_index.storage_context.persist(persist_dir=PERSISTED_INDEX_PATH)
def load_index():
storage_context = StorageContext.from_defaults(persist_dir=PERSISTED_INDEX_PATH)
index = load_index_from_storage(storage_context)
return index
As soon as we now have an index, we are able to create a question engine on prime of that. The question engine is a robust abstraction that means that you can modify the parameters throughout the question(e.g., TOP Ok) and the synthesis behaviour after the content material retrieval. In my implementation, I overwrite the response_mode NO_TEXT as a result of the agent will course of the e book content material returned by the perform name and synthesize the ultimate consequence. Having the question engine to synthesize the consequence earlier than passing it to the agent could be redundant.
from llama_index.core.indices.vector_store import VectorIndexRetriever
from llama_index.core.query_engine import RetrieverQueryEngine
from llama_index.core.response_synthesizers import ResponseMode
from llama_index.core import VectorStoreIndex, get_response_synthesizer
def _create_query_engine_from_index(index: VectorStoreIndex):
# configure retriever
retriever = VectorIndexRetriever(
index=index,
similarity_top_k=TOP_K,
)
# return the unique content material with out utilizing LLM to synthesizer. For later analysis.
response_synthesizer = get_response_synthesizer(response_mode=ResponseMode.NO_TEXT)
# assemble question engine
query_engine = RetrieverQueryEngine(
retriever=retriever,
response_synthesizer=response_synthesizer
)
return query_engine
The immediate appears to be like like the next:
You're an assistant that helps reframe person questions into clear, concept-driven statements that match
the fashion and subjects of Ideas by Ray Dalio, and carry out search for precept e book for related content material.
Background:
Ideas teaches structured occupied with life and work selections.
The important thing concepts are:
* Radical reality and radical transparency
* Choice-making frameworks
* Embracing errors as studying
Process:
- Process 1: Make clear the person's query if wanted. Ask follow-up questions to make sure you perceive the person's intent.
- Process 2: Rewrite a person’s query into a press release that may match how Ray Dalio frames concepts in Ideas. Use formal, logical, impartial tone.
- Process 3: Lookup precept e book with given re-wrote statements. You need to present at the very least {REWRITE_FACTOR} rewrote variations.
- Process 4: Discover essentially the most related from the e book content material as your fina solutions.
Lastly, we are able to construct the agent with these features outlined.
def get_principle_rag_agent():
index = load_persisted_index()
query_engine = _create_query_engine_from_index(index)
def look_up_principle_book(original_question: str, rewrote_statement: Record[str]) -> Record[str]:
consequence = []
for q in rewrote_statement:
response = query_engine.question(q)
content material = [n.get_content() for n in response.source_nodes]
consequence.lengthen(content material)
return consequence
def clarify_question(original_question: str, your_questions_to_user: Record[str]) -> str:
"""
Make clear the person's query if wanted. Ask follow-up questions to make sure you perceive the person's intent.
"""
response = ""
for q in your_questions_to_user:
print(f"Query: {q}")
r = enter("Response:")
response += f"Query: {q}nResponse: {r}n"
return response
instruments = [
FunctionTool.from_defaults(
fn=look_up_principle_book,
name="look_up_principle_book",
description="Look up principle book with re-wrote queries. Getting the suggestions from the Principle book by Ray Dalio"),
FunctionTool.from_defaults(
fn=clarify_question,
name="clarify_question",
description="Clarify the user's question if needed. Ask follow-up questions to ensure you understand the user's intent.",
)
]
agent = FunctionAgent(
title="principle_reference_loader",
description="You're a useful agent will primarily based on person's query and search for essentially the most related content material in precept e book.n",
system_prompt=QUESTION_REWRITE_PROMPT,
instruments=instruments,
)
return agent
rag_agent = get_principle_rag_agent()
response = await agent.run(chat_history=chat_history)
There are just a few observations I had throughout the implementations:
- One attention-grabbing truth I discovered is that offering a non-used parameter,
original_question, within the perform signature helps. I discovered that once I would not have such a parameter, LLM generally doesn’t observe the rewrite instruction and passes the unique query inrewrote_statementthe parameter. Havingoriginal_questionparameters someway emphasizes the rewriting mission to LLM. - Completely different LLMs behave fairly in another way given the identical immediate. I discovered DeepSeek V3 way more reluctant to set off perform calls than different mannequin suppliers. This doesn’t essentially imply it isn’t usable. If a purposeful name needs to be initiated 90% of the time, it needs to be a part of the workflow as a substitute of being registered as a perform name. Additionally, in comparison with OpenAI’s fashions, I discovered Gemini good at citing the supply of the e book when it synthesizes the outcomes.
- The extra content material you load into the context window, the extra inference functionality the mannequin wants. A smaller mannequin with much less inference energy is extra more likely to get misplaced within the giant context offered.
Nonetheless, to finish the seek-advice perform, you’ll want a number of Brokers working collectively as a substitute of a single Agent. Let’s speak about the right way to chain your Brokers collectively into workflows.
Ultimate Kind: Agent Workflow
Earlier than we begin, I like to recommend this text by Anthropic, Constructing Efficient Brokers. The one-liner abstract of the articles is that it’s best to all the time prioritise constructing a workflow as a substitute of a dynamic agent when attainable. In LlamaIndex, you are able to do each. It means that you can create an agent workflow with extra computerized routing or a customized workflow with extra express management of the transition of steps. I’ll present an instance of each implementations.

Let’s check out how one can construct a dynamic workflow. Here’s a code instance.
interviewer = FunctionAgent(
title="interviewer",
description="Helpful agent to make clear person's questions",
system_prompt=_intervierw_prompt,
can_handoff_to = ["retriver"]
instruments=instruments
)
interviewer = FunctionAgent(
title="retriever",
description="Helpful agent to retrive precept e book's content material.",
system_prompt=_retriver_prompt,
can_handoff_to = ["advisor"]
instruments=instruments
)
advisor = FunctionAgent(
title="advisor",
description="Helpful agent to advise person.",
system_prompt=_advisor_prompt,
can_handoff_to = []
instruments=instruments
)
workflow = AgentWorkflow(
brokers=[interviewer, advisor, retriever],
root_agent="interviewer",
)
handler = await workflow.run(user_msg="Learn how to deal with stress?")
It’s dynamic as a result of the Agent transition relies on the perform name of the LLM mannequin. Underlying, LlamaIndex workflow offers agent descriptions as features for LLM fashions. When the LLM mannequin triggers such “Agent Perform Name”, LlamaIndex will path to your subsequent corresponding agent for the next step processing. Your earlier agent’s output has been added to the workflow inside state, and your following agent will choose up the state as a part of the context of their name to the LLM mannequin. You additionally leverage state and reminiscence elements to handle the workflow’s inside state or load exterior information(reference the doc right here).
Nonetheless, as I’ve advised, you may explicitly management the steps in your workflow to realize extra management. With LlamaIndex, it may be finished by extending the workflow object. For instance:
class ReferenceRetrivalEvent(Occasion):
query: str
class Recommendation(Occasion):
ideas: Record[str]
profile: dict
query: str
book_content: str
class AdviceWorkFlow(Workflow):
def __init__(self, verbose: bool = False, session_id: str = None):
state = get_workflow_state(session_id)
self.ideas = state.load_principle_from_cases()
self.profile = state.load_profile()
self.verbose = verbose
tremendous().__init__(timeout=None, verbose=verbose)
@step
async def interview(self, ctx: Context,
ev: StartEvent) -> ReferenceRetrivalEvent:
# Step 1: Interviewer agent asks inquiries to the person
interviewer = get_interviewer_agent()
query = await _run_agent(interviewer, query=ev.user_msg, verbose=self.verbose)
return ReferenceRetrivalEvent(query=query)
@step
async def retrieve(self, ctx: Context, ev: ReferenceRetrivalEvent) -> Recommendation:
# Step 2: RAG agent retrieves related content material from the e book
rag_agent = get_principle_rag_agent()
book_content = await _run_agent(rag_agent, query=ev.query, verbose=self.verbose)
return Recommendation(ideas=self.ideas, profile=self.profile,
query=ev.query, book_content=book_content)
@step
async def recommendation(self, ctx: Context, ev: Recommendation) -> StopEvent:
# Step 3: Adviser agent offers recommendation primarily based on the person's profile, ideas, and e book content material
advisor = get_adviser_agent(ev.profile, ev.ideas, ev.book_content)
advise = await _run_agent(advisor, query=ev.query, verbose=self.verbose)
return StopEvent(consequence=advise)
The precise occasion sort’s return controls the workflow’s step transition. As an example, retrieve step returns an Recommendation occasion that can set off the execution of the recommendation step. You can even leverage the Recommendation occasion to go the mandatory data you want.
Through the implementation, in case you are aggravated by having to start out over the workflow to debug some steps within the center, the context object is crucial if you need to failover the workflow execution. You’ll be able to retailer your state in a serialised format and recuperate your workflow by unserialising it to a context object. Your workflow will proceed executing primarily based on the state as a substitute of beginning over.
workflow = AgentWorkflow(
brokers=[interviewer, advisor, retriever],
root_agent="interviewer",
)
strive:
handler = w.run()
consequence = await handler
besides Exception as e:
print(f"Error throughout preliminary run: {e}")
await fail_over()
# Optionally available, serialised and save the contexct for debugging
ctx_dict = ctx.to_dict(serializer=JsonSerializer())
json_dump_and_save(ctx_dict)
# Resume from the identical context
ctx_dict = load_failed_dict()
restored_ctx = Context.from_dict(workflow, ctx_dict,serializer=JsonSerializer())
handler = w.run(ctx=handler.ctx)
consequence = await handler
Abstract
On this put up, we now have mentioned the right way to use LlamaIndex to implement an AI journal’s core perform. The important thing studying contains:
- Utilizing Agentic RAG to leverage LLM functionality to dynamically rewrite the unique question and synthesis consequence.
- Use a Personalized Workflow to realize extra express management over step transitions. Construct dynamic brokers when vital.
The bitterce code of this AI journal is in my GitHub repo right here. I hope you get pleasure from this text and this small app I constructed. Cheers!















