In a latest Paris tech occasion, I had an change with information professionals. Our dialogue centered on which area is the very best for data-driven professionals and learn how to finest use the information in immediately’s huge information world.
For my part, from 7+ years expertise in Product Administration, it’s SaaS Product Administration.
I don’t intention to persuade you; this area isn’t for everybody, however I’m going to point out you the significance of knowledge in product administration.
Again to fundamentals
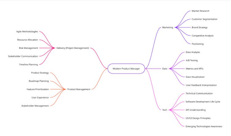
To begin with, what’s product administration?
IBM defines it as ‘a strategic observe that guides the product lifecycle via analysis, planning, growth, product launch, assist and optimization to construct merchandise that meet enterprise targets and fulfill buyer wants’.
Briefly, constructing a product from scratch and accompanying it via its lifetime so it satisfies a buyer want whereas reaching the corporate’s targets. All monitored by information and KPIs (Key Efficiency Indicators).
Now, let’s see the definition of a SaaS.
IBM defines it as ‘Software program as a service (SaaS) is a cloud-based software program supply mannequin wherein suppliers host purposes and make them accessible to customers over the web. SaaS customers usually entry purposes through the use of an online browser or an app’.
SaaS is an internet product that’s accessible, and its fashions typically work below a subscription. To call some well-known Saas: Netflix (BtoC), Salesforce, Atlassian, Notion. AI instruments and automation instruments are additionally working below the SaaS system. Sure, even ChatGPT, Gemini, n8n and Zapier are utilizing the mannequin.
We are literally surrounded by Saas these days!

Now, let’s dig into how product administration and information match with one another.
Why is Saas distinctive?
We are able to discover 4 ranges of analytics: Descriptive, Predictive, Prescriptive and Diagnostic.

1. Descriptive
Most SaaS groups are drowning in information however have no idea learn how to use it. Descriptive evaluation brings readability via the dashboard and metrics.
Case Research #1: Function Adoption Disaster
Context: B2B SaaS product, 50k customers. Launched a significant characteristic after 6 months of growth. Anticipated 30% adoption within the first month was, in actuality, 8% after 2 months.
- The Drawback: The Product crew was pissed off: ‘We constructed what customers requested for, why aren’t they utilizing it?’.
- What I did:
- 1. Constructed a dashboard in Notion monitoring: Function discovery fee (what number of noticed it?), Trial fee (what number of clicked?), Adoption fee (what number of used it 3+ occasions?).
- 2. Segmented by Consumer position (admin vs. end-user), Firm dimension, Acquisition channel.
- The Perception: The characteristic was hidden 3 ranges deep in navigation. Solely admins have been discovering it, however end-users wanted it most. The invention fee was 12% (vs. 80% anticipated), and the trial fee (amongst discoverers) was 67% (good!). The adoption fee (amongst trialists) reached 89% (glorious). The issue wasn’t the characteristic; it was the discoverability.
- Affect: Moved characteristic to essential navigation, added onboarding tooltip. Discovery reached 78% in 2 weeks, and the general adoption elevated to 52%.
- Instruments used: Mixpanel for monitoring, Notion for dashboard and documentation, Figma for design iteration.
- Key studying: By no means assume customers will discover your characteristic. Instrument the whole journey

2. Diagnostic
When metrics drop, groups panic and make assumptions. Diagnostic analytics makes use of information to seek out the true trigger.
Case Research #2: The Mysterious Churn Spike
- Context: SaaS product, $50 MRR (month-to-month recurrent income) common. The month-to-month churn was traditionally 5%. It out of the blue jumped to 12% in October.
- The Panic: The CEO advised me: ‘Competitor launched. We’re shedding. Ought to we minimize costs?’.
- What I did:
- 1. Cohort evaluation by signup date.
- 2. Churn purpose evaluation (exit surveys).
- 3. Function utilization earlier than churn.
- 4. Help ticket evaluation.
- The Discovery: It wasn’t a contest. It was seasonal. Firms signing up in Sept-Oct (back-to-school rush) had 3x increased churn than in different months. It’s as a result of they have been signing up for short-term initiatives, not everlasting wants. The Utilization patterns have been the next 80% used <10 occasions, 60% by no means invited crew, 90% churned at 30 days (trial finish).
- The Actual Trigger: the acquisition campaigns focused ‘new initiatives’ with out qualifying long-term want.
- Resolution applied:
- 1. Modified acquisition messaging (long-term worth vs. fast wins).
- 2. Added onboarding query: ‘How lengthy is your mission?’.
- 3. Totally different onboarding move for short-term vs. everlasting customers.
- 4. Early engagement scoring to foretell churn danger.
- Affect: Seasonal churn nonetheless occurs, however we not panic anymore. With a greater qualification throughout acquisition, the general churn dropped to six.5%.
- Instruments used: Amplitude for cohort evaluation, Typeform for exit surveys, n8n to automate information assortment, Google Sheets for ultimate evaluation.
- Key studying: Don’t battle signs. Use information to seek out root causes earlier than performing”.

3. Predictive
Use historic information to foretell what’s going to occur. Machine studying can assist.
Case Research #3: Predicting Churn Earlier than It Occurs
- Context: SaaS B2B, $100 MRR common, with a Churn fee of 8% month-to-month, is shedding prospects with out warning. The exit interviews present: “We stopped utilizing it weeks in the past”.
- The Drawback: We have been reacting to churn as an alternative of stopping it. By the point customers cancelled, it was too late to save lots of them.
- What I Constructed: a Churn Prediction Rating from historic information (the final 30 days) together with:
- Login frequency decay (30%).
- Function utilization depth (30%).
- Crew collaboration (20%).
- Help tickets spike (15%).
- NPS (Internet Promoter Rating) pattern (10%): Threat ranges: 0–30 inexperienced, 31–60 yellow, 61–100 purple.
- Implementation:
- 1. Constructed SQL queries in Metabase.
- 2. Automated every day scoring in n8n.
- 3. Saved in Notion database.
- 4. Triggered alerts to the Buyer Success crew.
- Instance prediction: For an organization XYZ, logins drop, characteristic utilization decreased by greater than 2, and tickets spike. All of that’s inflicting a 72% danger rating.
- Affect (6 months): Recognized at-risk prospects 3-4 weeks early, which saved 40% of flagged accounts. The Total churn dropped from 8% to five.2% Due to a proactive outreach as an alternative of a reactive firefighting.
- Instruments used: Mixpanel for behaviour information, SQL for scoring logic, n8n for automation and Notion for Buyer Success dashboard.
- Key Studying: “Churn doesn’t occur in a single day. Customers disengage progressively, and information exhibits the sample weeks earlier than they cancel”.

4. Prescriptive
Turning insights into actions. Knowledge exhibits what occurred, why, and what to do subsequent.
Case Research #4: Roadmap Prioritization Nightmare
- Context: We have been receiving greater than 50 characteristic requests for 3 engineers. There have been Conflicting stakeholder opinions (Gross sales desires enterprise options, Customers need UX (Consumer Expertise) enhancements, the CEO desires AI integration).
- The Chaos: Each stakeholder had ‘information’ to assist their precedence. For the Gross sales, it was 5 enterprise offers blocked by lacking SSO (single log off), for the Help, it was 200 tickets about sluggish loading, and for the CEO, all of the Rivals have AI now.
- What I did:
- Step 1: Unified scoring framework (RICE): Attain: What number of customers are affected? Affect: How a lot worth per person? (1-3 scale), Confidence: How positive are we? (%) and Effort: Engineering days required.
- Step 2: Added enterprise constraints (MRR impression (estimated), Churn discount potential, Strategic alignment (AI = precedence)).
- Step 3: Constructed a mannequin in Notion.
- Shock! The velocity optimization scored highest, however everybody was obsessive about AI. The info exhibits that the Velocity affected 10x extra customers than SSO, 40% of assist tickets associated to efficiency and from the Consumer surveys, the velocity was the primary grievance. However AI had strategic worth (aggressive positioning).
- Remaining Determination: The Roadmap turned: for Q1, precedence can be the velocity (highest RICE, morale enhance), for Q2, it might be the SSO (unblocks offers) and will probably be adopted in Q3 by AI for the strategic positioning.
- Affect: Velocity shipped in 6 weeks (below estimate!), Churn dropped 4% in 2 months, Enterprise offers closed, the AI launched Q3 on a wholesome product.
- Key studying: Knowledge permits trade-off conversations, not simply sure/no choices.
- Instruments used: Notion for RICE framework and the roadmap, Amplitude for attain/impression information, Gross sales CRM for MRR projections and Consumer surveys for confidence scores.

5. Automation & AI: The 2026 layer (how PMs scale)
With new applied sciences, product managers can get rid of handbook work due to the usage of new instruments.
The world has modified, and product managers must adapt. Automation and IA will assist you to to do much less handbook work and time-consuming duties.
Case Research #5: Analyzing 10,000 Consumer Feedbacks
- Context: Rising SaaS from 200 to 2000 customers in 6 months. The Consumer suggestions is exploding ( 50 assist tickets/day; 20 NPS responses/day, 30 characteristic requests/week, Random suggestions in Slack, e-mail, Twitter).
- The Drawback: I used to be spending 10 hours/week manually studying and categorizing suggestions. I used to be lacking patterns and drowning.
- What I constructed: an n8n Automation workflow:
- 1. Gather suggestions from a number of sources, Intercom, Typeform, Linear, Slack.
- 2. Ship to Claude API for evaluation (Sentiment; Class, Precedence, Extract key themes).
- 3. Retailer in Notion database with tags.
- 4. Weekly abstract dashboard.
Instance of an AI evaluation Enter: “App is sluggish, and I can’t discover the export button”.
- AI Output: Sentiment: Damaging; Classes: Efficiency, UX, Precedence: Vital, Themes: Velocity, Navigation, Export.
- Affect: Evaluation time went from 10h per week to 30minutes per week, the sample discovery improved (AI spots themes I missed), there have been weekly reviews auto-generated, and the traits are seen within the Notion dashboard.
- Perception found by AI: After 3 weeks, AI flagged that 40% of ‘sluggish’ complaints talked about ‘giant datasets’. People (me) have been categorizing them as ‘efficiency’ generically. However the AI noticed the sample: a particular use case with giant information. Then, we optimized the situation particularly, and the complaints dropped rapidly by 60%.
- Instruments & Setup: n8n, Claude API ($20/month for this quantity), Notion API (free). For a complete price of round ~$20/month, I saved 40 hours monthly. The ROI (return on funding) is wonderful.
- Key studying: AI doesn’t change evaluation. It scales your capability to course of data and spot patterns.

The fashionable SaaS PM stack
To be environment friendly, a Product Supervisor wants to make use of a stable set of instruments:
- Analytics instruments:
- Mixpanel or Amplitude for the person monitoring behaviour.
- Google Analytics for visitors and acquisition.
- Metabase for customized queries and a dashboard.
- Energy Bi/Looker/Tableau for dashboard.
- Documentation and roadmap:
- Notion (or Confluence): the one supply of Reality.
- Jira for person tales
- Automation device for suggestions assortment, alert system, weekly report: N8n, Zapier, Make.
- AI instruments: Claude, ChatGPT, Gemini (suggestions evaluation, correction, fast analysis)
- Please be aware: the AI should not change you. You all the time must double or triple-check. Don’t depend on AI; it’s a device to make you extra environment friendly, to not do the job for you. If you happen to don’t know learn how to do one thing, study first.
- Communication: Slack for crew coordination, Loom for asynchronous updates, Lovable or Figma for design and Jira for crew coordination.
- Knowledge expertise (good to have), having an understanding of knowledge and with the ability to pursue your individual searches with out asking a knowledge analyst will prevent time. It’s a superb ability to develop. I like to recommend SQL first, then Python.
Through the use of these instruments, your ROI can be multiplied by an undefined quantity!

How My Background in advertising and marketing helps: my unfair benefit
I’ve been in product administration for 7 years, however earlier than that, I graduated with a Grasp’s diploma in Advertising. An surprising benefit, as I used to be already conversant in how constructing a product has to reply and fill a necessity already present with most of the ideas, equivalent to:
- Consumer psychology through the use of discovery and personas. Monitoring metrics isn’t sufficient. Understanding WHY a person behaves. Advertising taught me to assume like a person. Consumer first, all the time.
- Positioning issues: it may be a reason behind your acquisition subject.
- Full funnel considering: my thoughts doesn’t cease on the supply of the product. I believe: consciousness, discovery, trial, adoption, retention, improve.
- Knowledge storytelling: How one can flip information right into a narrative.

How one can begin?
From my expertise and chatting with many PMs, the primary subject I observed is the lack of expertise of person psychology and enterprise technique. Having metrics is one factor; understanding them is one other.
This creates a belief deficit.
You want product considering to achieve data-driven product administration.
To not develop into a website skilled in a single day. However sufficient understanding to speak successfully with the totally different stakeholders, body issues from a person perspective, and design options that really create worth is important.

Step one is studying the fundamentals: how merchandise are constructed, how customers make choices, how companies measure success, and the way groups collaborate successfully.
How one can do it?
1. Study Product Administration Fundamentals

- Product Technique: defining a imaginative and prescient, setting targets, and creating roadmaps.
- Consumer Analysis: gathering insights, conducting interviews, and validating assumptions.
- Analytics & Metrics: selecting and understanding the fitting KPIs, organising dashboards, and measuring impression.
- Stakeholder Administration: with the ability to talk with engineering, design, advertising and marketing, and management whereas adapting your speech to your interlocutor.
- Instruments & Workflows: utilizing Notion for documentation, n8n for automation and a collaboration device.
2. Construct your PM Tech stack for higher impression
In product administration, we need to construct options that drive person worth and enterprise outcomes. By taking small however impactful measures:
- Arrange your notion.
- Discover ways to use AI.
- Discover ways to use automation.
Do I’ve e book suggestions?
Sure!
If you wish to deepen your understanding, listed below are books that formed my method:
- “Impressed” by Marty Cagan – Product administration fundamentals.
- “Lean Analytics” by Alistair Croll & Benjamin Yoskovitz – Metrics that matter.
- “Steady Discovery Habits” by Teresa Torres – Consumer analysis at scale.
- “The Lean Startup” by Eric Ries – Experimentation and validation.
If you happen to like frameworks and need to apply them to precise product situations, these books are for you.
3. Personal your information
As I discussed earlier, having KPIs is sweet; understanding them is important.
‘What’s the finest KPI/What KPI are you utilizing?’
Have you ever heard this query earlier than?
It’s a dangerous query! And for those who replied to it, you might be within the mistaken.
We have to perceive that there isn’t any finest KPI. A KPI working in a particular atmosphere gained’t essentially work in one other state of affairs. To arrange a KPI, you first have to decide what it’s good to perceive and watch.
Having Knowledge Analytics fundamentals is absolutely good; it is possible for you to to carry out your evaluation your self.
The second benefit is that it’ll let you have deeper conversations with technical groups for heavy information Saas.
4. Perceive the Supply
The distinction between mission administration and product administration.
Even when each roles may look related, they’re totally different in nature. A Product Supervisor builds the product and owns it. He’s answerable for the complete lifecycle.
A Undertaking Supervisor is in command of the supply, planning, assets, finances, deadline and scope. In a SaaS, the mission is commonly a characteristic or the product itself.
In case you are a Product Supervisor with Undertaking Administration expertise, you personal the complete cycle.
In case you are a Knowledge Pushed Product Supervisor proudly owning the complete cycle, you might be full.

5. The primary focus is sensible and actionable
I’ve been utilizing and constructing automation workflows for some time, and that has saved me a lot time. If you happen to verify my templates on n8n, you could find a skeleton of what’s potential (with a YouTube video explaining it). You’ll be able to take the template and adapt it to fit your wants. I strongly advise you to adapt these frameworks to your company-specific context. For instance, an automated suggestions triage is used when doing a UAT (Consumer Acceptance Testing).
You additionally must experiment with totally different prioritization standards, check varied analytics setups, and construct customized workflows in your crew’s wants.
Remember that the target is to develop each your product instinct and your information evaluation expertise.

What’s Subsequent?
I hope you’re now satisfied concerning the significance of being a data-driven Product Supervisor whose expertise are valued for his or her impression on customers and enterprise.
As somebody working every day with cross-functional groups and constructing merchandise, I can verify there’s a rising want for PMs who can bridge the hole between information and decision-making.
What’s your greatest problem in changing into a data-driven Product Supervisor?
Who am I?
I’m Yassin, a Product Supervisor who expanded into Knowledge Science to bridge the hole between enterprise choices and technical techniques. Studying Python, SQL, and analytics has enabled me to design product insights and automation workflows that join what groups want with how information behaves. Let’s join on Linkedin
















